Chapter 14: iptables Log Visualization
Below are all visualizations of iptables log data within Chapter 14:Traffic Spike: Number of packets to ports per minute
Traffic Spike: Number of SYN packets to ports per hour
Port Scan: Source IP addresses vs. number of unique ports
Port Scan: Time vs. unique ports
Port Sweep: External sources vs. number of unique local destinations
Port Sweep (3D): External source addresses vs. destination ports vs. packet counts
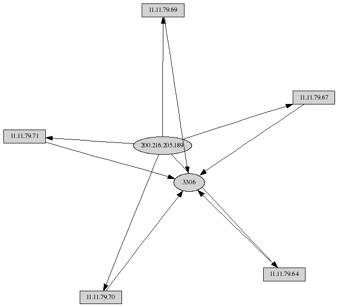
Port Sweep: MySQL 3306
Link graph of MySQL port sweep
Slammer worm: packet counts by the hour
Slammer worm: packet counts by the minute
Nachi worm traffic by the hour
Link graph of Nachi worm 92-byte ICMP packets
Compromised Honeynet system: Point graph of outbound connections
Compromised Honeynet system: Link graph of outbound connections




